17直播
English
长大17直播
加入收藏
设为17直播
主页
17直播简介
英文简介
学院领导
机构设置
教学单位
实验中心
师资队伍
师资概况
博导名单
硕导名单
教学骨干
党群工作
党委概况
党建双创
学习园地
师德师风建设
纪委工作
群众组织
问题反馈
学科科研
学科建设
科学研究
博士后流动站
教学工作
本科教学
研究生教学
留学生教学
学生工作
人员及分工
班主任及助理
毕业生信息
团学工作
学院图书馆
17直播新闻
17直播公告
科研工作
学术交流
校友风采
搜索
17直播公告
当前位置:
主页
>>
17直播公告
>> 正文
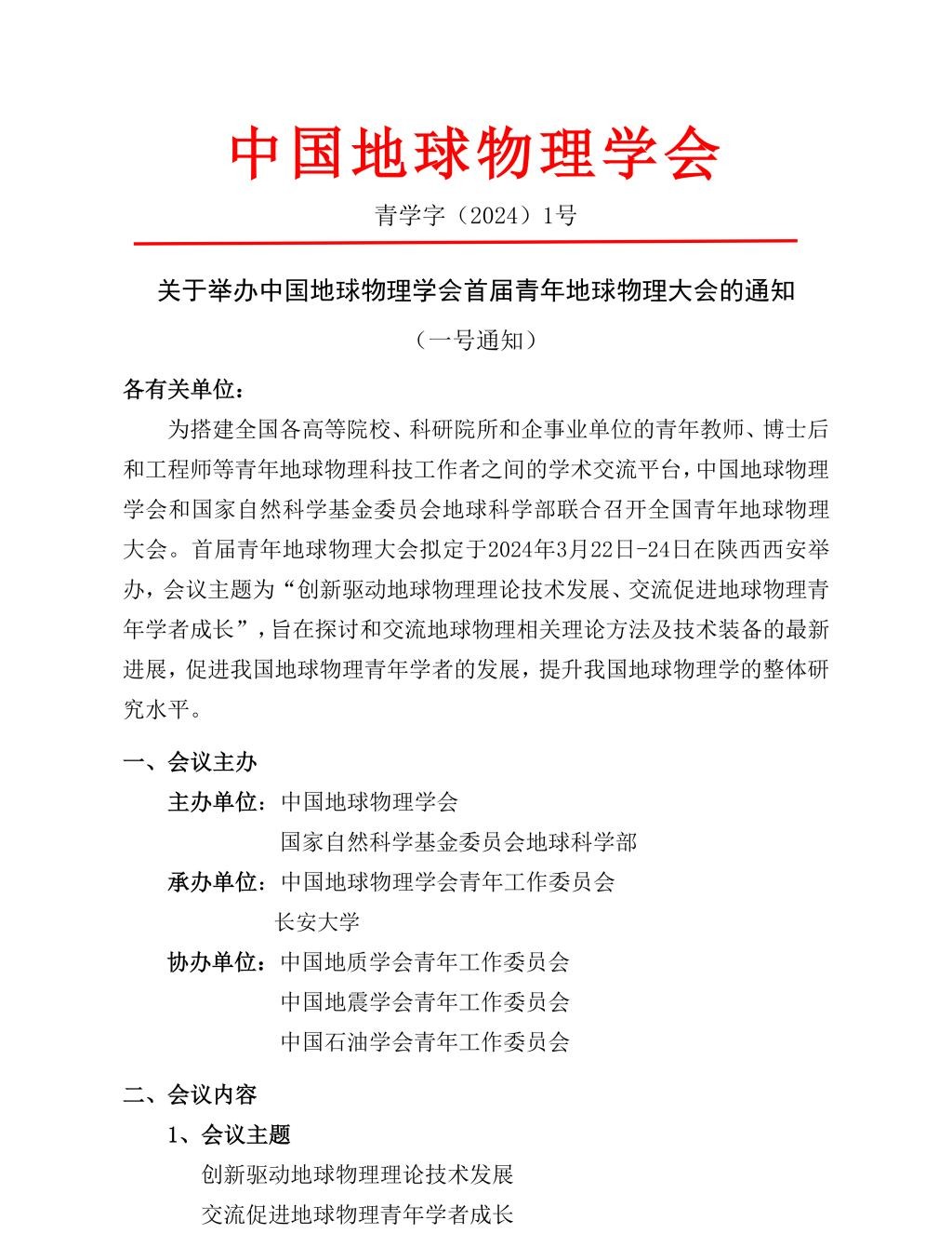
关于举办中国地球物理学会首届青年地球物理大会的通知(一号通知)
作者: 来源: 发布时间:2024-01-29 阅读量:
上一条:
关于召开第十九届地理信息科学理论与方法学术年会的通知(第一号)
下一条:
关于召开大地测量与导航2024综合学术年会的通知 (第一轮)